上海儿童医学中心医院票贩子号贩子网上预约挂号,黄牛代挂号电话住院检查18117548685 秋天吃水果别任性
上海各大医院需要挂号联系黄牛跑腿代挂号微信电话(18117548685),各大医院服务项目!专家挂号,办理住院加快.检查加快,产科建档,指名医生挂号上海各大医院代挂号。
秋天来了,水果扎堆上市,正是大饱口福的好时节!可你知道吗?苹果、香蕉、柑橘这些常吃的 “日常款”,居然可能藏着用药风险?看似无害的水果,会不会悄悄影响药效?甚至引发不适?这些问题直接关乎每个人的用药安全,千万不能掉以轻心。
苹果、猕猴桃、山楂、葡萄、梨、橘子(含柑子、橙子、柚子、金橘)、柠檬、乌梅、橄榄等,含有大量有机酸,不宜与碱性药物和磺胺类药物同服,如:
(1)碳酸氢钠、复方氢氧化铝等碱性药物降低疗效 (2)酸性环境中磺胺类药物容易结晶形成结石,疗效降低
香蕉具有降血压、防治胃溃疡、抗抑郁等作用含有较多矿物质如钾、镁、铁等元素 ;与氨苯蝶啶、阿米洛利等保钾利尿药及补钾药物同食,可能导致高钾血症 ;含有5-羟色胺:能降低胃酸水平,可能干扰喹诺酮类抗菌药的吸收过程,影响药效 。
柿子补充微量元素和降低血压。含有较多的鞣酸,能与铁剂生成沉淀,影响药物的吸收,降低药物的疗效,刺激胃肠道,引起胃肠绞痛。
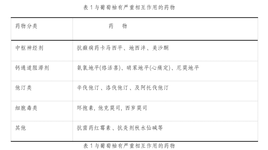
葡萄柚具有皮薄、果肉红等特点。含有天然维生素P、丰富的维生素C和叶酸、可溶性纤维素且含糖分较少。具有心血管保护作用,有利于保持健康状态 服用与葡萄柚相互作用的药物时,避免食用葡萄柚,药物可与葡萄柚发生药物相互作用(如他汀类降脂药、钙通道阻滞剂),具体见表1。 相互作用导致的药物副作用,包括猝死、急性肾衰竭、呼吸衰竭、肠胃出血等。主要通过影响肠上皮细胞和肝脏细胞内CYP3A4酶(参与了大约50%的药物的生物代谢)的活性,从而导致进入血液的药量倍增。药物在体内的浓度即会上升,超过一定浓度即会引起不良反应,甚至达到中毒水平。 另葡萄柚富含的柚苷、柑桔素(黄酮类化合物)抑制P-gp、OATP1A2等药物转运体,使药物的生物利用度大大增加,使药物疗效下降 (表2);P-gp和CYP3A4具有广泛重叠的底物,且二者在小肠中同时存在,它们能够相互协调起到共同限制口服药物生物利用度的作用 。 许多柑橘类水果及其果汁如柑橘、橙子、柚子等,其它水果如石榴、杨桃等也可与药物发生类似的药物相互作用,但研究不多。如果说明书中有“体内经CYP3A4酶代谢”字样,即有可能受水果中呋喃香豆素的影响,要加以注意。 水果虽好,可别“盲目吃”,科学吃、放心吃,才是对自己负责哦

上海哪家医院哪个科更好?我适合去哪个医院,哪个医生口碑好?医生好不好挂,紧急挂号怎么办?交通路线不熟悉,医院太大晕头转向?需要预订宾馆,需要离沪后取报告?患者来上海看病总是要操心很多额外的事情,分散了精力,看病难什么时候才能解决?好吧,交给上海驰康快速跑腿服务吧。上海驰康快速跑腿服务是一支专业的跑腿团队,我们专业提供各类跑腿业务,尤其专业挂号,我们为您来沪就医提供免费信息咨询。告诉您上海哪家医院哪个科室更好。
免费医疗咨询。我们团队里有专业医学硕士,具有丰富临床经验,可为您提供免费医疗咨询或医疗纠纷咨询,为您下一步深入就医提供指导。
免费提供来回交通路线信息,使您方便就诊,专业预约挂号。
为您提供上海各大医院的医生挂号,分代挂普通号、专家挂号、加急号等,专家另行细商。
专业陪诊服务,可安排接送患者,可为您排队挂号、候诊、陪做检查、取报告(包括离沪后的报告)、拿药等一条龙服务,使您省去诸多麻烦。
专业配药。为您免去专门来沪配药之忧,告知您所需的药和指定产家,我们帮您去配好快递给您(液体药无法快递哦)

如果您还在为挂号难而心急如焚,还在为挂不到自己满意的的专家而心灰意冷。那么上海驰康快速跑腿服务代挂号是您值得信赖的选择,我们常年有专人在各大医院职业排队挂号,实力是各大医院老牌跑腿代挂成功的保障。医院代挂号助手在身边,看病不再难。
上海驰康快速跑腿服务自成立以来,秉持着服务患者、方便患者的价值观,全心全意为病患提供全方位的就医导诊报务。上海驰康快速跑腿服务与上海各大医院建立长期良好的业务往来,通过资源共享,方便患者的理念,将专家号额实行预约制管理,有效提升了管理水平和医疗秩序,极大方便了患者寻找名医就诊的机会。
上海驰康快速跑腿服务自成立以来,我公司已为万余名患者提供专家预约挂号服务,只需您一个电话,无论您来自上海或是外地,名医为您就诊即会是我们一项必须完成的任务。我们在和时间跑,跑的是:信誉、服务、速度和责任。
驰康跑腿服务为您就诊提供以下专业服务:
一、本团队熟悉上海各大医院地址,了解周边宾馆住宿,为您就医推荐正确行车路线或交通路线,避免浪费有限精力。
二、咨询团队有专业医务人员,熟悉上海各医院专科特色和专家特长,为您在众多医院和医生中挑选出*合适您病情的专家。
三、提供姓名、身份证号、联系方式,代为预约各大医院指定日期指定专家的门诊。
四、专业挂号
五、专业陪诊服务,可安排接送患者,可为您排队挂号、候诊、陪做检查、取报告(包括离沪后的报告)、拿药等一条龙服务,使您省去诸多麻烦。
六、专业配药。为您免去专门来沪配药之忧,告知您所需的药和指定产家,我们帮您去配好快递给您(液体药无法快递哦)。
上海新华医院附近租房代跑腿 、上海各大医院代挂号、代配药联系电话18117548685!



